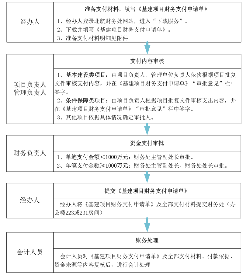
本业务流程适用于我校“基本建设项目”、“条件保障类项目”及其他参照《基本建设财务规则》(财政部令第81号)管理的项目。各类业务具体流程如下:

附件
一、 工程类支付材料明细
|
1、工程预付款(借款或报销)
|
|
材料名称
|
材料说明
|
|
网上申报打印的《北京航空航天大学借款单》或《北京航空航天大学报销单》
|
须经办人、项目负责人、归口管理部门负责人及财务处负责人审核签字。
|
|
成交通知书或中标通知书复印件
|
工程合同金额≥10万元
(依据学校招标采购管理有关规定)
|
|
工程合同复印件
|
1、合同复印件至少包含:合同首页、签章页、含合同金额、主要内容及支付方式页;
2、总金额1万元以下的零星工程,可以用工程验收单代替合同。
|
|
发票
|
发票原件,普通发票或专用发票均可,发票信息准确
单笔≥1000元须提供发票真伪查询信息打印页。
(借款时无需提供发票)
|
|
履约保证金交款证明
|
交款单或信汇单复印件
(合同条款中约定交纳履约保证金时提供)
|
|
2、工程进度款(借款或报销)
|
|
材料名称
|
材料说明
|
|
网上申报打印的《北京航空航天大学借款单》或《北京航空航天大学报销单》
|
须经办人、项目负责人、归口管理部门负责人及财务处负责人审核签字。
|
|
成交通知书或中标通知书复印件
|
工程合同金额≥10万元
(依据学校招标采购管理有关规定)
|
|
工程合同复印件
|
1、合同复印件至少包含:合同首页、签章页、含合同金额、主要内容及支付方式页;
2、总金额1万元以下的零星工程,可以用工程验收单代替合同。
|
|
发票
|
发票原件,普通发票或专用发票均可,发票信息准确
单笔≥1000元须提供发票真伪查询信息打印页。
(借款时无需提供发票)
|
|
工程款监理审核材料
|
具体包括《工程款支付申请表》、《工程进度款报审表》《工程款支付证书》。
(聘请工程监理时提供)
|
|
3、工程结算款(报销)
|
|
材料名称
|
材料说明
|
|
网上申报《北京航空航天大学报销单》
|
须经办人、项目负责人、归口管理部门负责人及财务处负责人审核签字。
|
|
成交通知书或中标通知书原件
|
工程合同金额≥10万元
(依据学校招标采购管理有关规定)
|
|
工程合同原件
|
1、合同原件至少包含:合同首页、签章页、含合同金额、主要内容及支付方式页;
2、总金额1万元以下的零星工程,可以用工程验收单代替合同。
|
|
发票
|
发票原件,普通发票或专用发票均可,发票信息准确
单笔≥1000元须提供发票真伪查询信息打印页。
|
|
工程验收材料
|
建设方、施工方、监理方、设计方盖章确认的工程验收单。
|
|
《工程结算审核定案表》
|
合同金额≥5万元以上须经工程结算审计,并提供工程计算审核定案表。
(根据学校工程结算审核有关规定)
|
|
质量保证金交款证明
|
对方单位交纳质量保证金的,应提供交款单或信汇单复印件。
(合同条款中约定交纳质量保证金时提供)
|
二、 设备支付材料明细
|
1、设备预付款、进度款(借款)
|
|
材料名称
|
材料说明
|
|
网上申报打印的《北京航空航天大学借款单》或《北京航空航天大学报销单》
|
须经办人、项目负责人、归口管理部门负责人及财务处负责人审核签字。
|
|
成交通知书或中标通知书复印件
|
单台设备金额≥10万元、批量设备≥20万元。
(依据学校招标采购管理有关规定)
|
|
合同复印件
|
1、合同复印件,如签订补充协议,须一并提供;
2、进口设备需提供进口代理协议及外贸合同、外贸合同授权函或履约函;
3、总金额1万元以下的零星采购,可以用采购清单(加盖供货商公章)代替合同。
|
|
履约保证金交款证明
|
交款单或信汇单复印件
(合同条款中约定交纳履约保证金,首次付款时提供)
|
|
其他材料
|
合同条款中约定能够证明本次付款条件成立的全部付款依据;
例如:合同条款约定,“设备到货安装调试后支付货款”,付款时应提供设备到货和安装调试证明。
|
|
2、设备结算款(报销)
|
|
材料名称
|
材料说明
|
|
网上申报《北京航空航天大学报销单》
|
须经办人、项目负责人、归口管理部门负责人及财务处负责人审核签字。
|
|
成交通知书或中标通知书原件
(依据学校招标采购管理有关规定)
|
单台设备金额≥10万元、批量设备≥20万元。
|
|
合同原件
|
1、合同原件,如签订补充协议,须一并提供;
2、进口设备需提供进口代理协议及外贸合同、外贸合同授权函或履约函;
3、总金额1万元以下的零星采购,可以用采购清单(加盖供货商公章)代替合同。
|
|
发票
|
发票原件,普通发票或专用发票均可,发票信息准确
单笔≥1000元须提供发票真伪查询信息打印页。
|
|
《北京航空航天大学仪器设备家具验收单》
|
单台设备金额≥1000元,使用期限超过一年,并在使用过程中基本保持原物质形态需提供。
(依据学校设备仪器管理有关规定)
|
|
《北京航空航天大学仪器设备建档单》
|
单台设备金额≥10万元;
如需暂缓建档,经相关部门审批后提供暂缓建档单。
(依据学校设备仪器档案管理有关规定)
|
|
政府采购电子验收单
|
政府集中采购目录内设备,进行政府采购协议供货的,须提供电子验收单。
|
|
进口设备结算单
|
进口设备须提供进口设备结算单及银行回单、免税证明等材料。
(固定总价合同无需提供以上材料)
|
|
质量保证金交款证明
|
对方单位交纳质量保证金的,应提供交款单或信汇单复印件。
(合同条款中约定交纳质量保证金时提供)
|
|
其他材料
|
合同条款中约定能够证明本次付款条件成立的全部付款依据。
例如:合同条款约定,“设备到货安装调试后支付货款”,付款时应提供设备到货和安装调试证明。
|
三、咨询服务类合同支付材料
|
1、咨询服务预付款、进度款(借款/报销)
|
|
材料名称
|
材料说明
|
|
网上申报打印的《北京航空航天大学借款单》或《北京航空航天大学报销单》
|
须经办人、项目负责人、归口管理部门负责人及财务处负责人审核签字。
|
|
成交通知书或中标通知书复印件
|
合同金额≥10万元
(依据学校招标采购管理有关规定)
|
|
合同复印件
|
合同复印件,如签订补充协议,须一并提供。
|
|
发票
|
发票原件,普通发票或专用发票均可,发票信息准确
单笔≥1000元须提供发票真伪查询信息打印页。
(借款无需提供)
|
|
其他材料
|
合同条款中约定能够证明本次付款条件成立的全部付款依据;
例如:合同条款约定,“乙方出具XX报告后,甲方付款”,付款时应提供XX报告首页复印件。
|
|
2、咨询服务结算款(报销)
|
|
材料名称
|
材料说明
|
|
网上申报《北京航空航天大学报销单》
|
须经办人、项目负责人、归口管理部门负责人及财务处负责人审核签字。
|
|
成交通知书或中标通知书原件
|
合同金额≥10万元
(依据学校招标采购管理有关规定)
|
|
合同原件
|
合同原件,如签订补充协议,须一并提供。
|
|
发票
|
发票原件,普通发票或专用发票均可,发票信息准确
单笔≥1000元须提供发票真伪查询信息打印页。
|
|
费用计算明细
|
监理费、招标代理费等根据有关文件规定按比例计算的费用,应提供取费依据及完整的费用计算过程。
|
|
其他材料
|
合同条款中约定能够证明本次付款条件成立的全部付款依据。
例如:合同条款约定,“乙方出具XX报告后,甲方付款”,付款时应提供XX报告首页复印件。
|